
Inhaltsverzeichnis
Einleitung Deptrac
Deptrac ist ein Tool zur statischen Analyse von Abhängigkeiten in PHP-Projekten. Es hilft Entwicklern, eine saubere und wartbare Architektur zu erhalten, indem es prüft, ob bestimmte Module oder Schichten in Ihrem Code isoliert bleiben. Dies ist besonders wichtig für das Refactoring von Legacy Code oder bei der Einführung neuer Architekturen. Unsere Agentur hat Deptrac erfolgreich in zahlreichen Projekten verwendet und integriert es in GitLab CI/CD-Pipelines, um automatisierte Überprüfungen der Abhängigkeiten zu gewährleisten.
Installation und Einrichtung von Deptrac
Installation und Einrichtung
Die Installation von Deptrac ist einfach und erfordert nur wenige Schritte:
1. Installieren Sie Deptrac über Composer:
vendor/bin/deptrac init
2. Initialisieren Sie Deptrac in Ihrem Projektverzeichnis, indem Sie eine Konfigurationsdatei erstellen:
composer require --dev qossmic/deptrac
Diese Konfigurationsdatei definiert, welche Schichten (Layers) in Ihrem Projekt vorhanden sind und welche Regeln für Abhängigkeiten zwischen diesen Schichten gelten.
Mögliche Stolpersteine:
- Stellen Sie sicher, dass alle Schichten korrekt definiert sind, um genaue Ergebnisse zu erhalten. Achten Sie darauf, dass Deptrac alle relevanten Bereiche Ihres Codes analysiert.
Konfiguration und Anpassung von Deptrac
Die Stärke von Deptrac liegt in der Anpassungsfähigkeit. Sie können Regeln definieren, um zu bestimmen, welche Abhängigkeiten zwischen verschiedenen Schichten erlaubt sind und welche nicht. Dies ist besonders nützlich, um z.B. sicherzustellen, dass die Geschäftsschicht nicht auf die Datenzugriffsschicht zugreift.
Beispiel einer Konfigurationsdatei (deptrac.yaml
):
layers:
- name: Controller
collectors:
- type: className
regex: .*Controller.*
- name: Service
collectors:
- type: className
regex: .*Service.*
ruleset:
Controller:
- Service
Hier wird festgelegt, dass Controller auf Services zugreifen dürfen, aber nicht umgekehrt.
Best Practices:
- Starten Sie mit einem einfachen Set an Regeln und verfeinern Sie die Konfiguration schrittweise.
- Überprüfen Sie regelmäßig die Einhaltung dieser Regeln, insbesondere bei der Weiterentwicklung Ihres Projekts.
Verwendung von Deptrac
Deptrac analysiert den Code Ihres Projekts und prüft, ob die festgelegten Abhängigkeitsregeln eingehalten werden. Dies ist besonders hilfreich, um Architekturschichten voneinander zu trennen und die langfristige Wartbarkeit Ihres Codes zu gewährleisten.
Ein einfaches Beispiel zur Ausführung:
vendor/bin/deptrac analyse
Typische Anwendungsfälle:
- Refactoring von Legacy Code: Stellen Sie sicher, dass alte Abhängigkeiten sauber aufgelöst werden.
- Einführung von Architekturschichten: Validieren Sie, dass Ihre Schichten korrekt getrennt sind und dass keine ungewollten Abhängigkeiten existieren.
Integration in CI/CD-Pipelines
Unsere Agentur integriert Deptrac in GitLab CI/CD-Pipelines, um bei jedem Commit automatisch die Abhängigkeiten zu prüfen und sicherzustellen, dass die Architekturregeln eingehalten werden.
Beispiel einer GitLab CI-Konfiguration:
deptrac_analysis:
stage: test
script:
- vendor/bin/deptrac analyse
only:
- merge_requests
Vorteile der Integration:
- Verhindern von Architekturverletzungen vor dem Merge.
- Sicherstellen, dass sich der Code an definierte Schichten hält, was die Wartbarkeit und Skalierbarkeit erhöht.
Häufig gestellte Fragen (FAQ)
Was ist Deptrac?
Deptrac ist ein Tool zur statischen Analyse von Abhängigkeitsstrukturen in PHP-Projekten.
Warum ist Deptrac für PHP-Projekte wichtig?
Es hilft dabei, eine saubere Architektur sicherzustellen und ungewollte Abhängigkeiten zwischen verschiedenen Schichten zu vermeiden.
Wie konfiguriere ich Deptrac für mein Projekt?
Durch eine YAML-Konfigurationsdatei, in der Sie Schichten und Abhängigkeitsregeln festlegen.
Ist Deptrac für Legacy-Code geeignet?
Ja, es ist besonders nützlich, um Abhängigkeitsprobleme in Legacy-Codebasen zu identifizieren und zu beheben.
Kann ich Deptrac in meine CI/CD-Pipeline integrieren?
Ja, es lässt sich problemlos in GitLab CI/CD-Pipelines integrieren, um automatisierte Abhängigkeitsanalysen durchzuführen.
Welche PHP-Versionen unterstützt Deptrac?
Deptrac unterstützt alle aktuellen PHP-Versionen, die Composer verwenden.
Wie verwende ich Deptrac effektiv in großen Projekten?
Starten Sie mit einer kleinen Anzahl von Regeln und erweitern Sie diese schrittweise, um sicherzustellen, dass die Analyse effizient bleibt.
Was tun, wenn Deptrac falsche Verstöße meldet?
Überprüfen Sie die Konfiguration und passen Sie die Regeln gegebenenfalls an, um unnötige Meldungen zu vermeiden.
Wie kann ich sicherstellen, dass die Analyse nicht zu lange dauert?
Begrenzen Sie die Analyse auf spezifische Schichten oder Verzeichnisse, um die Performance zu verbessern.
Gibt es Alternativen zu Deptrac?
Einige Entwickler nutzen manuelle Code-Reviews oder andere statische Analysetools, aber Deptrac bietet speziell für Architektur-Abhängigkeiten eine herausragende Lösung.
Fazit
Deptrac ist ein mächtiges Tool zur Sicherstellung sauberer Abhängigkeitsstrukturen in PHP-Projekten. Durch die Analyse und das Einhalten von Architekturschichten unterstützt es die langfristige Wartbarkeit und Skalierbarkeit Ihres Codes. Unsere Agentur hat umfangreiche Erfahrung mit Deptrac und der Integration in CI/CD-Pipelines, um automatisierte Analysen und Verbesserungen sicherzustellen. Kontaktieren Sie uns, wenn Sie Unterstützung bei der Implementierung oder Konfiguration benötigen.
Weiterführende Ressourcen

Erreichen Sie unsere PHP Consultant Spezialisten
Wir sind Experten für PHP und helfen Ihnen, Ihre digitalen Herausforderungen zu meistern. Unser erfahrenes Team unterstützt Sie bei PHP Updates, PHP Refactoring und berät Sie remote zu allen Fragen rund um PHP. Mit unseren vollautomatischen CI/CD Deployments und einer robusten Docker-Infrastruktur bringen wir Ihre PHP-Projekte auf das nächste Level. Vertrauen Sie auf unsere Expertise für zuverlässige und skalierbare PHP-Lösungen.
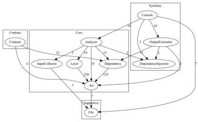
Deptrac Bildergallerie
Tauchen Sie ein in die Welt von Deptrac, dem leistungsstarken Tool zur statischen Analyse von PHP-Projekten. Unsere Bildergalerie zeigt anschaulich, wie Deptrac Abhängigkeiten zwischen verschiedenen Komponenten visualisiert und hilft, die Architektur Ihres Codes besser zu verstehen. Von detaillierten Diagrammen, die Datenflüsse abbilden, bis hin zur GitHub-Übersicht – diese Galerie bietet einen umfassenden Einblick in die Möglichkeiten von Deptrac. Perfekt geeignet für Entwickler, die saubere Code-Strukturen und nachhaltige Softwarearchitektur anstreben!

Ein Screenshot der GitHub-Seite des Tools "Deptrac". Es beschreibt die Kernfunktionen von Deptrac als statisches Analysewerkzeug für PHP. Die Informationen umfassen die Installation, Dokumentation und Verwendung zur Visualisierung von Architekturregeln.
